首页
home
走进开云中国
About us
集团概况
组织架构
荣誉资质
集团大事记
新闻中心
news
集团要闻
通知公告
工作动态
子公司新闻
媒体聚焦
开云app入口站官网
management
城乡基础设施建设板块
国有资产运营板块
投资融资板块
置业建材板块
党的建设
work
从严治党
党群之窗
廉洁开云中国
开云app入口站官网
culture
加入开云中国
Join us
联系开云中国
contact us
网站首页
走进开云中国
集团概况
组织架构
荣誉资质
集团大事记
新闻中心
集团要闻
通知公告
工作动态
子公司新闻
媒体聚焦
企业风采
招聘公告
招投标公告
项目建设
开云app入口站官网
城乡基础设施建设板块
国有资产运营板块
人文旅游版块
投资融资板块
置业建材板块
乡村振兴板块
党的建设
从严治党
党群之窗
廉洁开云中国
开云app入口站官网
加入开云中国
联系开云中国
通知公告
集团要闻
通知公告
工作动态
子公司新闻
媒体聚焦
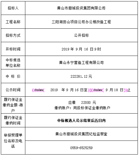
三阳湖田山项目公司办公楼改造工程 中标候选人公示
2019-09-17
7408
信息来源: 开云app入口站官网
[
小
中
大
]
返回列表
上一篇:
歙县富堨、金三角片区污水管网完善项目勘察服务采购项目(二次) 竞争性谈判公告
下一篇:
歙县建设工程质量检测中心实验室设备采购项目询价公告
版权所有:开云app入口站官网
皖ICP备19011087号
皖公网安备 34102102000232号
办公地址:黄山市歙县富丰新城商务服务中心17-18楼 办公电话:0559-6521166
友情链接
友情链接
OA办公软件
省政府
市政府
县政府
歙县文明网
问鼎网页版登录入口
|
开云手机在线登陆入口
|
kaiyun·开云(中国)官方网站
|
开云手机在线登陆入口
|
乐鱼手机登录入口
|
Kaiyun官方网站|Kaiyun.com
|
乐动平台
|
开云登陆入口
|
开元平台
|